02617 Train Route Map
02617 Train Route Map – Proposed routes for a tunnel to replace the rail line along the Del Mar bluffs “Back in 2017, we said there’s five lines on a map,” Robin Wagner, SANDAG marketing and communications manager . Thousands of airline passengers risk missing flights due to multiple signalling failures causing disruption to trains. Operator East Midlands Railway said the issue is preventing it from running .
02617 Train Route Map
Source : en.wikipedia.org
BTS sky train map route at Bangkok, Thailand Stock Photo Alamy
Source : www.alamy.com
Mangala Lakshadweep Express Wikipedia
Source : en.wikipedia.org
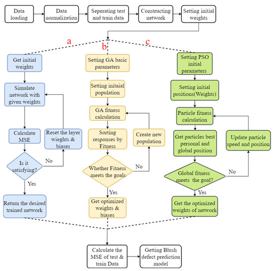
Applied Sciences | Free Full Text | Application of Machine
Source : www.mdpi.com
Mangala Lakshadweep Express Wikipedia
Source : en.wikipedia.org
Why doesn’t BTS Expand in the National stadium direction? : r/Thailand
Source : www.reddit.com
Mangala Lakshadweep Express Wikipedia
Source : en.wikipedia.org
Applied Sciences | Free Full Text | Application of Machine
Source : www.mdpi.com
Single Journey Ticket
Source : ebm.co.th
Sustainability | Free Full Text | Sustainable Transportation in
Source : www.mdpi.com
02617 Train Route Map Mangala Lakshadweep Express Wikipedia: The potential expansion of Amtrak service with new routes across the country, including one from Savannah to Atlanta, has been slowly moving forward. . Florida’s Incredible New High-speed Train Now Goes From Orlando to Miami Rails Amtrak to Restore Service Along This Southern Route for the First Time in Nearly 20 Years This U.S. Train .






